皇冠比分_预计净亏损最高75亿元!近千亿光伏硅料龙头发布2024年业绩预告|盘后公告集锦
皇冠体育赛程(www.hga026.vip)提供皇冠_官方信用网线上直营平台,皇冠体育代理帐号申请、包含信用网会员注册
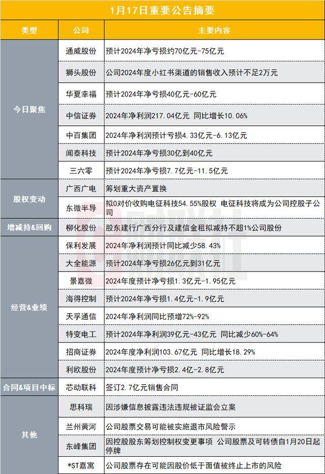
今日聚焦
【通威股份:预计2024年净亏损约70亿元-75亿元】
通威股份公告,公司预计2024年年度实现归属于母公司所有者的净利润约为-70亿元至-75亿元左右,与上年同期相比将出现亏损皇冠比分。2024年,在光伏产业主要制造环节均呈现阶段性供需失衡的严峻市场环境下,公司持续稳健经营,不断加强技术研发与生产降本增效,进一步巩固提升主要业务环节领先的技术、成本、品质、品牌等核心竞争优势,高纯晶硅、太阳能电池及组件等主要产品销量稳步增长,产品结构愈发优化,市场地位持续稳固。饲料及产业链业务全年稳中有进,实现效益同比提升。但在光伏产业链各环节市场价格大幅下降,甚至持续低于行业现金成本冲击下,叠加全年长期资产减值报废约10亿元影响,公司虽维持经营性现金流净流入,全年仍录得亏损。
【4连板狮头股份:公司2024年度小红书渠道的销售收入预计不足2万元】
狮头股份发布股票交易风险提示性公告,公司目前品牌经销业务的销售收入主要来自于天猫和京东等传统电商平台,公司自有品牌“鲜出格”及合作的4个品牌虽有在小红书平台进行宣传推广或销售,但2024年度小红书渠道的销售收入预计不足2万元,占公司全年营业收入比例不足0.10%,对公司业绩无重大影响皇冠比分。
【华夏幸福:预计2024年净亏损40亿元-60亿元】
华夏幸福公告,预计公司2024年度将实现归属于上市公司股东的净利润为-60亿元到-40亿元;预计实现归属于上市公司股东的扣除非经常性损益的净利润为-133亿元到-113亿元皇冠比分。公司目前正在推进《债务重组计划》及《债务重组计划补充方案》,已考虑相关影响。亏损的主要原因是债务存量金额大,利息资本化率低,财务费用高,以及资产减值损失增加。公司将持续推进债务重组,减轻财务费用压力,并加快推动公司转型发展。
【中信证券:2024年净利润217.04亿元 同比增长10.06%】
中信证券公布2024年度业绩快报,公司实现营业收入637.89亿元,同比增长6.19%;归属于母公司股东的净利润217.04亿元,同比增长10.06%皇冠比分。加权平均净资产收益率8.09%,增加0.28个百分点。2024年12月31日,资产总额1.71万亿元,同比增长17.79%;归属于母公司股东权益2931.09亿元,同比增长9.03%;总股本1.48万;归属于母公司股东的每股净资产19.78元/股,同比增长9.04%。2024年,公司持续提升服务实体经济质效,加快建设一流投资银行和投资机构,将“功能性”放在首要位置,扎实做好金融“五篇大文章”,高质量服务新质生产力和居民财富管理,各项业务稳健发展。
展开全文
【闻泰科技:预计2024年净亏损30亿到40亿元】
闻泰科技公告,预计2024年度实现归属于母公司所有者的净利润为-30亿元到-40亿元,与上年同期相比,将出现亏损皇冠比分。报告期内,公司一方面持续优化经营管理、整合资源配置,提升运营效率与盈利能力;另一方面加速推进技术进步与迭代。公司2024年度营业收入预计同比增长,全年营收呈逐季稳步增长态势。其中,公司2024年第四季度营业收入预计同比、环比均保持增长,改善明显。
【保利发展:2024年净利润预计同比减少58.43%】
保利发展公告,预计2024年度实现归属于母公司所有者的净利润50.16亿元,同比减少58.43%皇冠比分。公司营业总收入同比下降主要源于房地产项目年内交付结转规模下降;相关利润指标同比下降主要源于房地产项目结转规模和结转毛利率下降,以及公司结合当前市场情况拟对部分项目计提减值准备。
【广西广电:筹划重大资产置换】
广西广电公告,公司于2025年1月17日收到控股股东北投集团发送的《告知函》,北投集团拟将其持有的交科集团不低于51%股权与公司持有的广电科技100%股权进行置换,本次置入资产和置出资产的交易作价预计不存在差额,不涉及发行股份购买资产,不涉及支付现金对价皇冠比分。
【中百集团:2024年净利润预计亏损4.33亿元-6.13亿元】
中百集团公告,预计2024年度归属于上市公司股东的净利润亏损4.33亿元-6.13亿元,上年同期亏损3.38亿元皇冠比分。2024年线下折扣店、会员店、细分专业店迅速发展,电商持续扩容,传统实体商超大卖场客流量减少,公司营业收入下降;为了应对竞争,公司持续深化业态模式创新,启动自主调改实践,开展促销活动,叠加人工成本、租金成本递增等因素,压缩了利润空间;公司关闭扭亏无望的门店产生闭店损失。
【大全能源:预计2024年净亏损26亿元到31亿元】
大全能源公告,预计2024年净亏损26亿元到31亿元皇冠比分。2024年,国内多晶硅市场供需错配加剧,产品价格持续走低,甚至跌破行业现金成本,行业整体毛利及盈利水平大幅下降。报告期内,公司财务状况保持稳健态势,现金储备充沛,为抵御行业周期性波动奠定了坚实基础。但作为行业内的核心参与者,公司直接承受了价格下行对盈利能力的侵蚀压力,业绩较上年同期显著下降。
【景嘉微:2024年度预计净亏损1.3亿元-1.95亿元】
景嘉微发布2024年度业绩预告,预计净亏损1.3亿元-1.95亿元,上年同期盈利5968.11万元皇冠比分。受行业需求影响,公司专用领域产品销售大幅下降。
【景嘉微:JM11系列图形处理芯片已完成流片、封装阶段工作及初步测试工作】
景嘉微公告,公司JM11系列图形处理芯片已完成流片、封装阶段工作及初步测试工作,短期内不会对公司业绩产生重大影响皇冠比分。
【思科瑞:因涉嫌信息披露违法违规被证监会立案】
思科瑞公告,公司于2025年1月17日收到中国证监会下发的《立案告知书》,因公司涉嫌信息披露违法违规,中国证监会决定对公司立案皇冠比分。
【海得控制:预计2024年净亏损1.4亿元-1.9亿元】
海得控制发布2024年度业绩预告,公司主营业务的完成情况较年初预算目标存在较大差距,受营业收入低于预期、费用投入增加及重大资产减值影响,预计公司2024年归属于上市公司股东的净利润亏损1.4亿元-1.9亿元,同比盈转亏皇冠比分。
【利欧股份:2024年度预计净亏损2.4亿-2.8亿元】
利欧股份发布2024年度业绩预告,预计归属于上市公司股东的净利润亏损2.4亿元-2.8亿元,上年同期盈利19.66亿元皇冠比分。报告期内,公司持有的理想汽车股票确认的公允价值变动以及报告期出售的部分理想汽车股票合计确认的损益金额约为-8.20亿元人民币,对归属于上市公司股东的净利润影响金额约为-6.15亿元人民币。扣除非经常性损益后的净利润增长主要由于公司深度聚焦主业,业务稳步发展,利欧泵业实现营业收入较去年同期增长约20%,利欧数字整体营收规模保持稳定。
【天孚通信:2024年净利润同比预增72%-92%】
天孚通信发布2024年度业绩预告,预计归属于上市公司股东的净利润为12.55亿元-14.01亿元,比上年同期增长72%-92%皇冠比分。公司表示,业绩增长主要得益于全球数据中心建设带动高速光器件产品需求持续增长,以及利息收入、汇兑收益影响导致财务费用同比下降。预计非经常性损益对净利润的影响约为3000万元-4000万元。
【特变电工:预计2024年净利润39亿元-43亿元 同比减少60%-64%】
特变电工公告,经公司财务部门初步测算,预计2024年年度实现归属于上市公司股东的净利润39亿元-43亿元,同比减少59.81%-63.55%皇冠比分。业绩预减主要原因是多晶硅价格大幅下跌,公司多晶硅业务出现较大亏损;煤炭销售价格下跌,煤炭业务盈利下降;以及计提了多晶硅及副产品相关拟处置的报废固定资产减值准备和自营光伏电站相关资产组的减值准备。
【兰州黄河:公司股票交易可能被实施退市风险警示】
兰州黄河公告,根据公司财务部门初步测算,预计2024年度实现利润总额为-1.07亿元到-1.22亿元,归属于母公司所有者的净利润为-0.85亿元到-1.00亿元,扣除非经常性损益后的净利润为-0.81亿元到-0.96亿元;预计2024年年度实现营业收入1.85亿元到2.15亿元,扣除与主营业务无关的业务收入和不具备商业实质的收入后的营业收入为1.74亿元到2.04亿元皇冠比分。上述预计数据将触及《深圳证券交易所股票上市规则》第9.3.1条之“(一)最近一个会计年度经审计的利润总额、净利润、扣除非经常性损益后的净利润三者孰低为负值,且扣除后的营业收入低于3亿元”规定的对股票交易实施退市风险警示的情形。若公司2024年度经审计的财务数据触及上述相关情形,公司股票交易将在公司2024年年度报告披露后被实施退市风险警示(股票简称前冠以“*ST”字样)。
【5天4板柳化股份:股东建行广西分行及建信金租拟减持不超1%公司股份】
柳化股份公告,公司持股5%以上的股东建行广西分行及一致行动人建信金租拟自本公告披露之日起15个交易日后的3个月内,通过集中竞价方式减持其所持公司股份合计不超过798.695万股,即减持数量不超过公司总股本的1%皇冠比分。
【东峰集团:因控股股东筹划控制权变更事项 公司股票及可转债自1月20日起停牌】
东峰集团公告,公司于2025年1月17日接到控股股东香港东风投资通知,香港东风投资正在筹划涉及其所持公司股份的转让事宜,该事项可能导致公司控制权发生变更皇冠比分。鉴于该事项正在洽谈中,存在重大不确定性,为保障公平的信息披露,维护全体投资者利益,避免对公司股价造成重大影响,公司股票及可转换公司债券自2025年1月20日开市起停牌,预计停牌时间不超过2个交易日。
【东微半导:拟0对价收购电征科技54.55%股权 电征科技将成为公司控股子公司】
东微半导公告,公司拟0对价收购Ridge-Semiconductor Limited和苏州迎合企业管理合伙企业(有限合伙)合计所持有的电征科技54.55%股权(对应600万元人民币认缴出资额,其中已实缴到位0元),并承担实缴出资义务皇冠比分。本次交易完成后,公司将直接持有电征科技54.55%股权,电征科技将成为公司的控股子公司,纳入公司合并报表范围。电征科技是一家集研发、生产和销售于一体的技术企业,专注于算力服务器电源和新能源功率模块的研发、生产和销售,旨在通过IGBT、SiC、SJ FET等功率模块产品进入全球汽车、工业和电网应用市场。目前,电征科技处于成立初期,产品尚未正式投产。
【三六零:预计2024年净亏损7.7亿元-11.5亿元】
三六零公告,预计2024年度实现归属于母公司所有者的净利润约为亏损7.7亿元-11.5亿元,上年同期亏损4.92亿元皇冠比分。报告期内,公司业绩预亏的原因主要系营业收入下降导致整体毛利较去年同期下降,以及部分参股企业亏损对公司损益产生较大影响。
【鲁银投资:控股股东筹划战略重组】
鲁银投资公告,公司于2025年1月17日收到控股股东山东国惠投资控股集团有限公司通知,获悉山东国惠与山东发展投资控股集团有限公司正在筹划战略重组事宜皇冠比分。山东国惠和山东发展均为山东省人民政府国有资产监督管理委员会实际控制的企业,上述事项不会导致公司实际控制人变更,亦不会对公司正常生产经营活动产生影响。截至目前,公司控股股东未发生变化。鉴于上述事项尚存在不确定性,敬请投资者注意投资风险。公司将根据进展情况,按照相关规定及时进行信息披露。
【*ST嘉寓:公司股票存在可能因股价低于面值被终止上市的风险】
*ST嘉寓公告,2025年1月17日,公司股票收盘价为0.98元/股,首次出现股票收盘价低于1元情形,根据相关规定,公司应当披露股票可能被终止上市的风险提示公告皇冠比分。若公司出现连续二十个交易日的股票收盘价均低于1元的情形,公司股票存在被终止上市的风险。此外,公司2024年全年实现的净利润及期末净资产很可能为负值,如果经审计后的期末净资产为负值,公司股票也将被终止上市。公司目前面临短期资金紧张局面,生产经营压力巨大。
【招商证券业绩快报:2024年度净利润103.67亿元 同比增长18.29%】
招商证券公告,2024年实现营业总收入208.72亿元,同比增长5.30%;归属于母公司股东的净利润103.67亿元,同比增长18.29%皇冠比分。基本每股收益1.13元,同比增长20.21%。加权平均净资产收益率8.81%,增加0.90个百分点。总资产7216.46亿元,同比增长3.71%。归属于母公司股东的权益1301.56亿元,同比增长6.72%。每股净资产13.24元,同比增长7.64%。公告提醒投资者,财务数据为初步核算数据,具体数据以公司定期报告为准。
【波导股份:2024年扣非利润亏损1100万元-1600万元 股票可能被实施退市风险警示】
波导股份预计2024年年度实现利润总额500万元到750万元,归属于母公司所有者的净利润130万元到190万元,扣除非经常性损益后的净利润为-1,600万元到-1,100万元皇冠比分。预计实现营业收入34,000万元到37,000万元,扣除与主营业务无关的业务收入和不具备商业实质的收入后的营业收入为26,000万元到29,000万元,低于3亿元。根据相关规定,公司股票在2024年年度报告披露后可能被实施退市风险警示。主要原因是受国际市场需求变化的影响,公司手机及主板业务板块出口销售订单减少,销售规模下降,毛利减少,导致公司经营利润减少。同时,非经营性损益的影响也导致了本期计入的非经常性损益较上年同期减少。
【海南椰岛:预计2024年净亏损1.42亿元 公司股票可能被实施退市风险警示】
海南椰岛公告,预计2024年年度实现利润总额-1.29亿元,归属于上市公司股东的净利润为-1.42亿元;归属于上市公司股东扣除非经常性损益后的净利润为-1.5亿元;预计2024年年度实现营业收入2.05亿元,扣除与主营业务无关的业务收入和不具备商业实质的收入后的营业收入2.02亿元,低于3亿元皇冠比分。根据相关规定,公司股票在2024年年度报告披露后可能被实施退市风险警示。
经营&业绩
【卓胜微:2024年净利润预计同比下降56.07%-66.14%】
卓胜微公告,预计2024年归属于上市公司股东的净利润3.8亿元~4.93亿元,比上年同期下降56.07%-66.14%皇冠比分。为加快战略项目落地,芯卓持续加大研发投入和人才储备力度,本报告期研发费用同比增加;随着产品结构变化、芯卓固定资产转固及市场竞争等因素,毛利率同比有所下降。
【中国稀土:2024年预计亏损2.67亿至3.57亿】
中国稀土公告,预计2024年归属于上市公司股东的净亏损2.67亿元至3.57亿元,而上年同期为盈利4.18亿元皇冠比分。业绩变动的主要原因是市场环境及行业供需周期影响导致稀土产品价格大幅下降,以及存货跌价准备增加和控股子公司补税事项影响。
【中国软件:预计2024年净亏损3.9亿元-4.65亿元】
中国软件公告,预计2024年度实现归属于上市公司股东的净利润为-4.65亿元到-3.90亿元,将出现亏损皇冠比分。主要原因包括市场竞争加剧导致收入下降,利润下降;公司调整业务结构,加快推动转型升级,阶段性亏损增加;以及公司对股权资产计提减值。
【龙芯中科:2024年预计净亏损6.19亿元】
龙芯中科公告,预计2024年年度实现营业收入5.06亿元左右,与上年同期基本持平;预计实现归属于母公司所有者的净利润为-6.19亿元左右,同比下降87.89%左右皇冠比分。报告期内,营业收入基本持平,毛利率小幅下降,非经常性损益减少,资产减值损失增加。
【顺丰控股:2024年12月速运物流业务收入196.36亿元 同比增长8.64%】
顺丰控股公告,2024年12月速运物流业务收入196.36亿元,同比增长8.64%;业务量13.5亿票,同比增长19.47%;单票收入14.55元,同比下降9.06%皇冠比分。供应链及国际业务收入68.01亿元,同比增长24.63%。速运物流业务、供应链及国际业务合计收入264.37亿元,同比增长12.34%。
【博通集成:预计2024年净亏损2150万元-3220万元】
博通集成公告,预计2024年净亏损2150万元-3220万元,同比亏损减少66%-77%皇冠比分。报告期内,公司积极推动产品迭代升级,持续推进Wi-Fi、蓝牙芯片、车规芯片等新产品研发,同时公司加大市场拓展力度,努力推进相关产品的去库存工作。公司2024年销售收入与去年同期相比,增加幅度约达18%,同时也较去年同期实现大幅度减亏。
【芒果超媒:2024年净利润同比预降54.72%-64.85%】
芒果超媒公告,2024年预计实现归属于上市公司股东的净利润12.5亿元-16.1亿元,同比下降64.85%-54.72%皇冠比分。因企业所得税政策的变化,2023年确认递延所得税资产增加归属于上市公司股东的净利润16.3亿元,2024年净冲回递延所得税资产减少归属于上市公司股东的净利润约4.5亿元,导致公司2024年归属于上市公司股东的净利润同比变动幅度较大。
【中国动力:预计2024年净利润11.7亿元到14亿元】
中国动力公告,预计2024年年度实现归属于母公司所有者的净利润11.7亿元到14亿元,与上年同期相比,将增加3.91亿元到6.21亿元,同比增加50.10%到79.61%皇冠比分。本期业绩预增的主要原因是船舶行业增长,柴油机板块子公司销售规模快速增长,订单大幅增加,主要产品价格增长,毛利率提升。
【中国国航:预计2024年净亏损约1.6亿元-2.4亿元】
中国国航公告,预计2024年度归属于上市公司股东的净亏损约为人民币1.60亿元到人民币2.40亿元皇冠比分。2024年,民航市场恢复进程加快,公司抓住市场机遇,全力推进效益攻坚,经营质效持续改善,同比实现大幅减亏。但在经营形势日趋复杂多变的情况下,受国内市场竞争加剧、国际市场不确定性增强、油价汇率等要素价格波动影响,2024年公司仍处于经营亏损状态。
【君实生物:预计2024年净亏损12.92亿元】
君实生物预计2024年年度实现营业收入约19.49亿元,同比增长29.71%左右;研发费用为12.74亿元,同比减少34.24%左右;归属于母公司所有者的净利润为-12.92亿元,同比亏损减少43.42%左右皇冠比分。报告期内,公司营业收入增长主要系商业化药品的销售收入增长,特瑞普利单抗注射液等核心产品销售效率提升,销售额同比大幅增长。公司亦持续拓展全球商业化网络。尽管净利润仍出现亏损,但亏损金额与上年同期相比减少,主要系公司加强费用管控,降低单位生产成本,提升销售效率,并将资源聚焦于更具潜力的研发项目。
【沪硅产业:预计2024年净亏损8.4亿元-10亿元】
沪硅产业公告,预计2024年年度实现归属于母公司所有者的净利润-10亿元到-8.4亿元,与上年同期相比,将减少-11.87亿元到-10.27亿元皇冠比分。主要原因包括全球半导体硅片市场复苏不及预期,公司300mm半导体硅片单价下降但销量提升,200mm半导体硅片销量持平略降且单价下降较大,以及公司前期并购的子公司受市场影响出现商誉减值迹象,预估商誉减值金额约3亿元。同时,公司扩产项目前期投入较大,固定成本较高,研发投入水平较高,短期内影响了公司业绩表现。
【神州细胞:预计2024年净利润9000万元到1.3亿元 扭亏为盈】
神州细胞公告,预计公司2024年度实现营业收入24.8亿元到25.4亿元,同比增加31.40%到34.58%皇冠比分。预计实现归属于母公司所有者的净利润9000万元到1.3亿元,实现扭亏为盈。公司核心产品销售稳定,其他上市产品销售收入增加,同时通过控制运营成本、提高研发效率等方式实现降本增效。
【云天励飞:预计2024年净亏损5亿元-5.9亿元】
云天励飞公告,预计公司2024年度营业收入为8.2亿元到9.3亿元,同比增加62.05%至83.79%皇冠比分。预计公司2024年度归属于母公司所有者的净利润为-5亿元到-5.9亿元,同比亏损扩大30.51%至54.00%。主要原因是股权激励费用增加、芯片业务持续投入增加、应收账款增长及预期信用减值损失增加等。同时,公司在高端人才、底层技术方面继续加大投入,研发投入保持较高水平。
【科达制造:2024年度净利润预计9亿-11亿元 同比下降47.42%到56.98%】
科达制造公告,公司2024年度预计实现归属于上市公司股东的净利润为9亿元到11亿元,同比下降47.42%到56.98%皇冠比分。主要原因为参股公司蓝科锂业受碳酸锂市场价格低迷影响,实现的业绩较上年同期大幅减少超80%,导致其对公司归属于上市公司股东净利润影响与上年同比减少约10亿元。同时,公司陶瓷机械业务于报告期内加速全球化布局、深化本土化服务并推进产品迭代创新,实现海外收入持续增长,但海外建材业务当期盈利能力有所减弱。
【青海华鼎:预计2024年度净亏损9600万元左右 年报披露后公司股票后可能被实施退市风险警示】
青海华鼎公告,预计2024年度净亏损9600万元左右,预计2024年度实现营业收入为2.6亿元左右,扣除与主营业务无关的业务收入和不具备商业实质的收入后的营业收入为2.5亿元左右皇冠比分。公司预计2024年度利润总额、净利润、扣除非经常性损益后的净利润均为负值,且扣除与主营业务无关的业务收入和不具备商业实质的收入后的营业收入低于3亿元。根据相关规定,公司股票在2024年年度报告披露后可能被上海证券交易所实施退市风险警示。
【山东钢铁:预计2024年亏损20.5亿元-24亿元】
山东钢铁公告,预计2024年年度归属于母公司所有者的净利润为-24亿元到-20.5亿元,与上年同期-3.996亿元相比,亏损增大皇冠比分。预计2024年年度归属于母公司所有者的扣除非经常性损益的净利润为-24.4亿元到-20.9亿元。主要原因是2024年钢铁市场形势严峻,公司积极应对市场下行压力,深化一体化协同,做实产品经营,强化对标找差,持续推进降本增效。但受国内钢铁市场环境没有根本性改观、政策限产、费用集中处理等因素影响,公司经营面临较大压力和挑战,与上年相比亏损增大。
【云从科技:预计2024年净亏损5.9亿元到6.8亿元】
云从科技公告,预计2024年年度实现归属于母公司所有者的净利润为-6.8亿元到-5.9亿元皇冠比分。报告期内,全球生成式AI技术呈现迅猛发展态势,客户对技术的预期持续变动。公司基于提供优质生产力产品、达成可持续稳定发展的战略导向,积极推进产品与客户结构的优化调整。从长远视角而言,这些转型举措有助于公司构建更为稳固的收入来源,强化市场竞争力。然而,短期内公司业务遭受显著冲击,新签订单拓展遇阻,新签订单规模同比减少,直接致使公司收入规模下滑。
【华嵘控股:股票在2024年年度报告披露后可能被实施退市风险警示】
华嵘控股公告,预计2024年年度实现利润总额为-100万元到-70万元,归属于母公司所有者的净利润为-500万元到-400万元,扣除非经常性损益后的净利润为-550万元到-450万元皇冠比分。预计实现营业收入1.1亿元到1.2亿元,扣除与主营业务无关的业务收入和不具备商业实质的收入后的营业收入为1.05亿元到1.15亿元,低于3亿元。若触及规定情形,公司股票在2024年年度报告披露后将可能被实施退市风险警示(在公司股票简称前冠以“*ST”字样)。
【九州一轨:预计2024年净利润同比增加526.37%-839.55%】
九州一轨公告,预计2024年年度实现归属于上市公司股东的净利润为800万元到1,200万元,与上年同期相比,将增加672.28万元到1,072.28万元,同比增加526.37%到839.55%皇冠比分。公司存量订单充足,2024年施工项目增多,营业收入有所增加。同时公司采取有效措施,加大回款力度,减少信用减值损失,并制定合理降本增效措施,费用降低。
合同&项目中标
【芯动联科:签订2.7亿元销售合同】
芯动联科公告,近日与客户P签订了一笔金额为2.7亿元人民币(含税)的销售合同,合同内容为销售一批陀螺仪产品皇冠比分。合同自双方盖章签字之日起生效,履行期限为2025年1月17日至2025年12月31日。公司已履行内部涉密信息披露豁免程序,对合同相对方的相关信息予以豁免披露。客户P具有良好的信用,具备较强的履约能力。
其皇冠比分他
【三元生物:公司赤藓糖醇产品将被欧盟征收156.7%的反倾销税】
三元生物公告,公司于近日收到代理律师通知,欧盟于2025年1月16日公布了对原产于中国的赤藓糖醇产品启动反倾销调查的最终裁定结果皇冠比分。公司涉案产品赤藓糖醇(纯赤藓糖醇或混合后其他产品含量低于10%的赤藓糖醇)被征收156.7%的反倾销税。该反倾销措施于欧盟终裁公告发布次日(即2025年1月17日)起生效,实施期限为5年。欧盟加征高额反倾销关税对公司赤藓糖醇出口欧盟市场产生了一定影响,导致公司赤藓糖醇的价格竞争力有所下降。为应对这一挑战,公司已采取一系列积极措施,包括加强在欧盟市场复配糖的销售,积极推广新产品优质甜菊糖(RM、RD),加速提升阿洛酮糖产能,推动塔格糖的量产筹备,并加大在国内市场以及东南亚、印度、中东、南美等新兴市场的开发力度。
【陕西金叶:公司实际控制人解除监视居住及恢复履职】
陕西金叶公告,公司实际控制人、董事局主席兼总裁袁汉源因相关事项被公安机关指定居所监视居住,后于2025年1月17日收到家属通知,公安机关已解除对袁汉源的监视居住措施皇冠比分。同时,袁汉源已恢复履行公司法定代表人、董事局主席兼总裁职务,董事王毓亮不再代行公司法定代表人、董事局主席职责。
(财联社)
猜你喜欢
- 2025-12-15皇冠信用盘怎么申请_神仙,也有朋友圈
- 2025-12-15皇冠信用盘如何申请_美轰炸机来了,不许中国改变现状?遇上歼16,将重现猎火鸡名场面
- 2025-12-13皇冠信用盘占成代理_WTT香港总决赛|23分钟横扫日本!大赛限定“莎头组合”返场即冲冠
- 2025-12-13皇冠信用盘登2代理申_“她不顾建议,自己强行对外表达”,高市早苗挑衅内幕被曝光
- 2025-12-12皇冠信用盘在线注册_台湾学者雷倩:中方对高市反应将让美国重估纵容日本的政策
- 2025-12-12正版皇冠信用盘开户_男子取走母亲13万存款,在老人生病后还不愿还钱,其兄向法院诉请撤销其监护人资格,法院判了
- 2025-12-12皇冠信用盘怎么代理_暴雪蓝警!今晚北京大部降雪量可达4毫米以上——
- 2025-12-11皇冠信用盘开户_为应对降雪,郑州地铁12月12日将调整城郊线行车计划
- 2025-12-11皇冠信用网代理注册_湖北省副省长张文彤调任自然资源部副部长
- 2025-12-11正版皇冠信用网出租_满身酒气、恶意报警!拘!
- 2025-12-11信用平台出租_曼城连换三人!哈兰德、福登被换下,马尔穆什、萨维尼奥出场背后的战术解析与球迷反应
- 2025-12-11皇冠登3管理出租_普京自曝:我有时候会自己悄悄开车出去,不带车队



网友评论